所有文章
AI预填面试评价
最后更新于 2026/03/26 阅读数 3
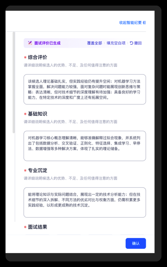
面试结束后,AI 可根据面试纪要和录音转录内容,自动预填面试评价表——包括打分题、单选/多选题、填空题以及整体面试反馈评语,面试官只需审核调整即可提交,大幅减少手动填写时间。
功能亮点
全题型覆盖:支持打分题、单选题、多选题、填空题四种评价题型的智能预填,无需逐项手动录入。
基于真实面试内容:AI 结合面试纪要和面试转录文本进行分析,预填内容有据可依。
整体评价自动生成:除逐题预填外,还会生成一段完整的面试反馈评语,可直接用于评价表的总结性文本区域。
使用方法
进入面试评价页面,确认该场面试已有面试纪要或录音转录
点击 "AI 智能预填" 按钮
等待数秒,AI 生成的预填内容生成后,用户可选择将填入评价表各题或只填写空白选项
面试官审核并调整后提交评价
评价这篇文档
有帮助
没帮助
未能解决您的问题?请联系
在线客服


